中国汽车流通协会汽车俱乐部分会
中国汽车流通协会汽车俱乐部分会
China Automobile Dealers Association Automobile Club Branch
  • 首页
  • 分会简介
    • > 分会简介
    • > 分会章程
    • > 协会领导
    • > 组织结构
    • > 分会部门
    • > 工作委员会
    • > 专家委员会
    • > 主管单位
  • 行业动态
    • > 协会公告
    • > 政策发布
    • > 焦点新闻
    • > 活动公告栏
    • > 行业资讯
    • > 海外新闻
    • > 行业培训
    • > 汽车俱乐部自驾活动回顾
  • 达标企业
    • > 自驾游基地
    • > 汽车救援
    • > 汽车代驾
    • > 旅居车售后
  • 会员风采
    • > 会员风采
  • 证书查询
  • 领跑者
  • 行业培训
    • > 行业培训
当前位置:首页 行业动态 焦点新闻 第三届全国汽车流通行业职业技能竞赛汽车救援员赛项技术规则
行业动态
协会公告
政策发布
焦点新闻
活动公告栏
行业资讯
海外新闻
行业培训
汽车俱乐部自驾活动回顾
第三届全国汽车流通行业职业技能竞赛汽车救援员赛项技术规则
发布日期:2023-11-15 09:11 来源:中国汽车流通协会汽车俱乐部分会

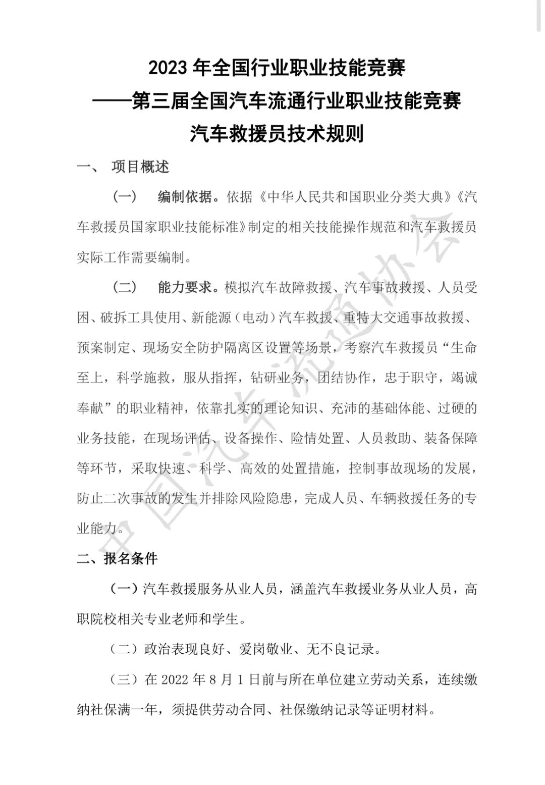
          第三届全国汽车流通行业职业技能竞赛汽车救援员赛项技术规则如下:


图片

图片

图片

图片

图片

图片

图片

图片

图片

图片

图片

图片

图片

图片

图片

图片

图片

图片

图片

图片

图片

图片

图片

图片

图片

图片

图片

图片


上一篇:倒计时6天 | 汽车救援员职业技能竞赛全国总决赛最新日程
下一篇:第三届全国汽车流通行业职业技能竞赛汽车救援员赛项总决赛裁判员培训工作开启!
相关信息
你的热爱,我们的世界——2025北京国际潮流车文化展圆满落幕
2025-09-29
“国之大道—219国道”全线贯通珍藏版活动正式启程|环球旅游频道(GTTV)三强联手共筑文旅新篇
2025-09-22
2025中国汽车流通协会汽车俱乐部分会年会暨第十届汽车救援大会在宁波象山圆满结束!
2025-09-20

Copyright © 2010-2022 cadacac.com All Rights Reserved 版权所有:中国汽车流通协会汽车俱乐部分会

地址:北京市海淀区西三环北路72号世纪经贸大厦A座23层2301室

咨询电话:13911199050

技术支持:谷多网络

备案号:京ICP备09041733号-4

中国汽车流通协会汽车俱乐部分会微信公众号